Stewart Geni Blog

Bowman

  • Disentangled Land
    9/9/2025

    Disentangled Land

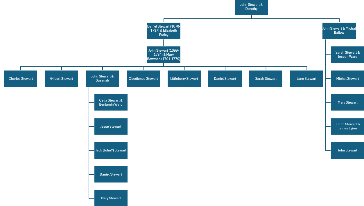
  • Daniel Stewart of Ashen Swamp
    7/15/2024

    Daniel Stewart of Ashen Swamp

  • John Boy and the Waltons
    11/30/2023

    John Boy and the Waltons

Pages:

  • About
  • Contact

Categories:

  • England
  • France
  • Georgia
  • Ireland
  • Kentucky
  • Misc
  • Scotland
  • Virginia

Archive:

  • September 2025
  • October 2024
  • September 2024
  • July 2024
  • November 2023
  • October 2023
  • September 2023
  • June 2023

Armagnac Ballow Blanton Bolling Bowman Braxton Buchanan Burford Butler Chandler Churchill Cocke Cunningham Dunlop Epes Farley Finney Floyd Hamilton Hatcher HAw Jennings Ligon Lorraine Maxwell Phripp Povall Powell Randolph Rowe Short Spotswood Stewart Stuart Talbot Teas Thomas Tyrconnel Walthall Walton Ward Wardwell Weaglesworth Young

Designed with WordPress

 

Loading Comments...